使用基于聚集诱导发射(AIE Dot)纳米技术的生物相容性荧光纳米颗粒对癌症和干细胞进行长期活细胞追踪
用于细胞追踪和示踪的荧光纳米颗粒
具有高空间分辨率、易于获取和低细胞毒性的荧光成像技术已广泛用于细胞追踪和示踪实验。 使用表达绿色/红色荧光蛋白(GFP / RFP)的荧光报告基因在这一领域占据着主导地位。然而,这些荧光蛋白具有许多缺点,包括:基因转染效率的差异、基因突变、以及较差的光稳定性,这导致对于原代和干细胞的标记和追踪变得十分具有挑战。幸运的是,细胞渗透性染料的开发提供了一种简单直接的荧光标记方法。这些荧光试剂容易内化到细胞中,对正常细胞的活性没有破坏作用,并且在增殖和分化过程中可以高度保留在细胞中。这些标记试剂具有极高的初始荧光,但易受信号猝灭和光漂白的影响。最近,无机半导体量子点被开发出来作为细胞标记和追踪的试剂。基于量子点的追踪剂具有高发射性和光稳定性,但内部的重金属核心可能导致不良的细胞毒性,同时量子点的荧光闪烁特性也限制了它们在超快速扫描中的应用。
在本文中,我们重点介绍了LuminiCell Tracker™荧光纳米粒子,其可用于增强长期可视化,并且在体内和体外环境对癌症和干细胞进行追踪。与传统染料不同(受到浓缩或聚集引起猝灭(ACQ)的影响),LuminiCell追踪剂利用了新型染料的聚集诱导发射(AIE)特性1,2,3,4,5。这些新的AIE细胞追踪染料被包封至细胞可渗透的生物相容性荧光纳米颗粒(AIE Dot)中;为长时间的生物成像应用提供超强荧光(10倍)、增强的光稳定性(3X)和低细胞毒性。
图 1.LuminiCell Tracker™荧光纳米粒子的物理特性。A)LuminiCell Tracker™纳米颗粒的制备包括在附着有细胞可渗透TAT序列的DSPE-PEG200外壳内,封装荧光TPETPAFN AIE分子;i)自组装和ii)生物共轭。B)LuminiCell Trackers™与市售Qtracker®之间的物理稳定性比较(1X PBS中于37 °C孵育0至9天)。
纳米颗粒细胞追踪所用的材料和方法
LuminiCell Tracker™540和670的构建
LuminiCell Tracker™540或670的构建需要三个关键步骤:AIE染料的设计与合成、AIE点的构建、以及表面功能化。AIE染料四苯乙烯(TPE)被用于结构调整和改性,以生成具有绿光和红光发射的AIE染料。我们所建立的有机纳米粒子构建策略可用于生产具有表面官能团的AIE Dot纳米粒子(图1)。最后,表面官能团化的合成AIE Dot纳米颗粒经过进一步修饰,以确保其可以使用TAT序列进行细胞内化和保留。
细胞标记和成像
将生长培养基中的细胞接种至8孔玻璃室中,用于固定和活细胞成像。选择合适的接种密度使得在过夜培养后能够获得60至80%的融合。细胞接种后第二天,用含有稀释的LuminiCell Tracker™ 540或670(孵育浓度为4nM)的新鲜生长培养基替换生长培养基。然后将细胞在3737 ◦C,5%CO2培养箱培养4小时。不同类型的细胞可以采用不同的孵育浓度和时间。孵育4小时后,移除含有LuminiCell Tracker™的培养基,用1X PBS缓冲液洗涤细胞两次,洗涤后的细胞可用于活细胞可视化。对于固定细胞成像,需将细胞在室温下用溶于PBS缓冲液中的4%甲醛固定20分钟。固定20分钟后,用PBS缓冲液冲洗细胞两次,并成像。
细胞追踪
将细胞培养于6孔板中,在CO2培养箱中3737 oC进行孵育,细胞培养基含有10%胎牛血清(FBS)和1%青霉素-链霉素(PS)。过夜培养后,移除细胞培养基,用1×PBS洗涤细胞两次。使用新鲜细胞培养基稀释LuminiCell Tracker™原液以制备终浓度为4nM的标记溶液。向每孔中加入2mL标记溶液。孵育4小时后,移除标记溶液,再用1×PBS缓冲液洗涤细胞两次。使用胰蛋白酶富集细胞。再将细胞悬浮液以1500rpm离心5分钟,并重悬于新鲜生长培养基中。将重悬的细胞进行稀释并在包含有细胞培养盖玻片的6孔板中进行传代培养至指定代。在一定的时间间隔后,用PBS缓冲液洗涤所选细胞,并用含75%乙醇或3.7%甲醛的PBS溶液固定细胞20分钟。将盖玻片用封固剂密封,并用荧光显微镜或共聚焦激光扫描显微镜对荧光图像进行观察。
体内追踪
收集与4nM LuminiCell Tracker™孵育4小时后的癌细胞并重悬于生长培养基中,用以体内细胞追踪展示。将细胞悬液(1 X 106,0.1mL培养基)注入小鼠侧腹。在注射后一定的时间间隔后,利用IVIS®光谱成像系统对小鼠进行成像。
使用 LuminiCell Tracker™ 纳米颗粒进行活细胞成像

图 2.使用LuminiCell Tracker™纳米粒子进行活细胞成像。与传统的基于量子点的技术相比,LuminiCell Trackers™对细胞无毒并能够产生更亮的荧光信号。将HeLa细胞以每孔500K的细胞量接种6孔板并过夜培养。次日,加入4 nM LuminiCell Tracker™ 670或Qtracker® 655并孵育4小时,然后进行成像(第1天)。

图 3.血管标记实验。LuminiCell Tracker™-540血管标记试剂盒可用于体内小鼠脑和耳组织中的荧光血管成像。该试剂盒包含不带TAT序列的绿色荧光AIE Dot纳米颗粒。这些纳米颗粒可用于荧光标记活组织和动物中的脉管系统,从而应用于炎症和血管渗漏研究。
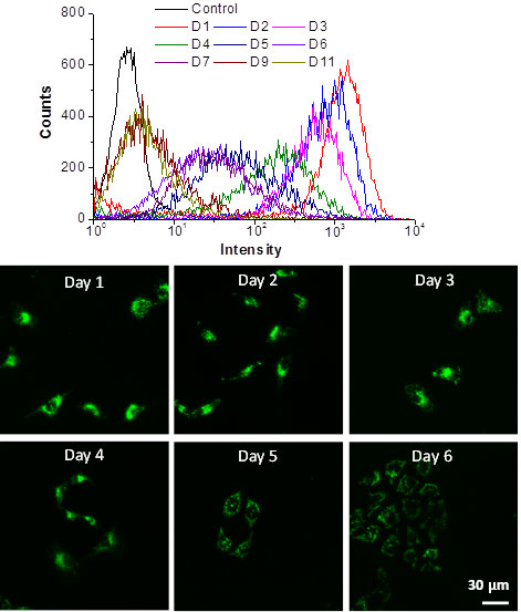
图 4.使用LuminiCell Trackers™进行体外癌细胞追踪。为了证明LuminiCell Tracker™-540细胞标记试剂盒的能力,将HeLa细胞与4nM LuminiCell Tracker™540孵育4小时,之后弃去孵育溶液,并将细胞进一步传代培养几天。LuminiCell Tracker™540在孵育后第1天显示出非常高的标记效率(接近100%),在孵育后第5天仍然高于90%。在孵育后第10天,仍然可以观察到来自标记细胞的可区分荧光,表明LuminiCell Tracker-540™细胞标记试剂盒具有出色的细胞追踪能力。
图 5.使用LuminiCell Trackers™进行体内癌细胞追踪A)用LuminiCell Tracker™-670细胞标记试剂盒体外追踪MCF-7癌细胞。B)用1 × 106 MCF-7细胞皮下注射后,立即用2nM LuminiCell Tracker™ 670进行标记的小鼠的体内代表性荧光图像。C)该图显示在21天的总跟踪期内肿瘤部位的荧光积分强度。
监测和了解体内注射干细胞的命运对于干细胞疗法来说非常重要。直接细胞标记技术似乎是最有前途的技术,其中,LuminiCell Tracker™具有极高的亮度、出色的光稳定性、以及通用的染色能力,是干细胞治疗期间干细胞活性染色和可视化的理想解决方案。研究人员已使用LuminiCell Tracker™ 670作为标记试剂对脂肪来源的间充质干细胞(ADSCs)进行了干细胞追踪。该体外追踪实验显示培养5天后的标记率仍高于92.5%(图6)。植入小鼠42天后,体内移植部位的荧光信号仍然可以区分(图7A)。此外,单细胞共染色分析显示LuminiCell Tracker™670可在30天后仍保留在ADSC细胞内(图7B,7C)。该数据表明LuminiCell Trackers™可用于扩展细胞追踪实验。
图 6.使用LuminiCell Trackers™进行体外干细胞追踪A)AIE点标记能够增强脂肪间充质干细胞的体外长期追踪 (A)用AIE点、PKH26、以及Qtracker® 655标记ADSC细胞,然后分别进行传代培养1天和5天。
图 7.使用LuminiCell Trackers™进行体外干细胞追踪A)ADSC细胞的体外长期追踪。B)植入含ADSC细胞 (经LuminiCell Tracker™ 670标记)的基质胶30天后,小鼠缺血后肢切片的共聚焦图像。C)植入含ADSC细胞 (经LuminiCell Tracker™ 670标记)的基质胶42天后,小鼠缺血后肢切片的CD31染色代表性CLSM图像,白色箭头表示重叠黄色或橙色荧光。
产品
参考文献
如要继续阅读,请登录或创建帐户。
暂无帐户?