Overcoming Viscosity Challenges in High Concentration Tangential Flow Filtration (TFF)
Downstream Challenges Presented by High Concentration Protein Formulations
Drugs that are administered subcutaneously typically require a high concentration. Such highly concentrated drugs can also be highly viscous which can present a challenge for downstream processing and lead to poor process economics. The use of viscosity-reducing excipients can help achieve higher concentrations at lower viscosities and improve process economics and patient convenience.
Impact of High Viscosity Protein Solutions on TFF
A key step in downstream processing is tangential flow filtration (TFF). Typically, TFF is used for the final formulation step in order to exchange the process buffer for the formulation buffer (diafiltration), to clear small molecular impurities and to concentrate the protein to the desired final concentration. This unit operation can be affected by highly viscous protein solutions, resulting in reduced membrane permeability, membrane fouling, and increased processing times. In some cases, the high system pressures resulting from the solution viscosity might even terminate the process before the target concentration can be reached. Fortunately, there are strategies to help achieve the desired concentration.
At higher concentrations, proteins have a greater tendency to interact with one another to form transient clusters. This leads to an increased viscosity resulting in a high TFF system back pressure. Thus, it can become difficult to manage the process and reach the required concentration factor. Elevated viscosity could be addressed by using a higher transmembrane pressure (TMP) to maintain the permeate flux. A high TMP increases concentration polarization leading to a lower permeate flux and membrane selectivity. Concentration polarization occurs when components in the feed permeate the membrane at different rates.
Increasing the membrane crossflow could be one strategy to reduce concentration polarization. However, this would result in an even further increased TMP and require more pump passes of the feed. These factors lead to a higher shear stress for the drug substance. Reducing the viscosity of the protein solution would minimize these issues during this critical downstream step.
Viscosity-Reducing Excipients Can Reduce Processing Time
The use of excipient combinations is an efficient method to reduce protein viscosity and maintain protein stability – and ultimately enable a more convenient subcutaneous route of drug administration. When used in combination, an amino acid and an anionic excipient are more efficient at reducing viscosity than when either is used alone, even at higher concentrations.
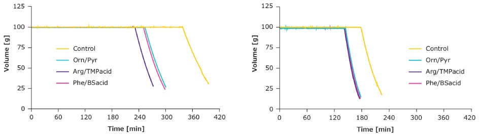
In the downstream workflow, the use of excipient combinations to reduce viscosity offers significant benefits for TFF. Figure 1 shows the effect that excipient combinations have at different temperatures during TFF using infliximab as a model protein. At both temperatures, the addition of excipient combinations (ornithine with pyridoxine, arginine with thiamine phosphoric acid ester and phenylalanine with benzenesulfonic acid), lead to a faster diafiltration process due to an increase in membrane permeability. In addition, a lower volume was reached in the concentration step, meaning a higher concentration factor can be achieved.
TFF Process at 23 ±1 °C
TFF Process at 8 ±1 °C

Figure 1.Viscosity-reducing excipients can reduce TFF process time.
Method: 10 g/L infliximab; Pellicon® XL cassette with Biomax® membrane, 0.005 m2, NMWCO 30 kDa; max. inlet pressure: 43 psi; feed flow: 480 L/(m2h); TMP: 18 psi)
Fewer Protein Interactions Reduce Concentration Polarization in TFF
The excipient combinations reduced process time due to fewer concentration polarization effects, which reduced membrane fouling (Figure 2). Ultimately, this resulted in a higher membrane permeability throughout the complete process. At the 23 °C control formulation, there was decay of the permeability when no excipients were used. When viscosity-reducing excipients were added, there was an initial permeability drop, but then the permeability remained relatively constant throughout the process times. The same effect was seen at 8 °C.
Diafiltration at 23 ±1 °C
Diafiltration at 8 ±1 °C

Figure 2.Fewer protein interactions result in fewer concentration polarization effects.
Protein-Protein Interactions Drive the Polarization Effect in TFF
To further elucidate the underlying cause of the membrane fouling connected to lower permeability, the protein-protein interactions of infliximab were analyzed by dynamic light scattering (DLS). To do so, the particle diffusion – indicated by the diffusion coefficient (Dt) – was measured at protein concentrations of 3–12 mg/mL. Diffusion at infinite dilution (D0) was obtained by linear extrapolation and used to normalize the diffusion data.
Figure 3 shows that infliximab in its basis buffer exhibits a strong negative slope, indicating strong attractive protein-protein interactions. Upon addition of the excipient combinations, the slope is less negative, indicating weaker attractive interactions between the proteins. The membrane permeability is thus potentially impacted due to the intrinsic attractive interactions of infliximab in its basis buffer. These data suggest that reducing the attractive forces would be sufficient to preserve higher membrane permeability.
Infliximab at pH 7.2

Figure 3.Protein-protein interaction may drive concentration polarization effects.
By adding excipient combinations, a much higher concentration factor could be reached, ranging from just below 400% to nearly 600% percent (Figure 4). Furthermore, the pressure incline during concentration was less steep when excipients were added. This again reduces shear stress on the drug substance if a certain concentration factor (e.g., 400%) would be targeted.
Concentration at 23 ±1 °C
Final Protein Concentration in Retentate

Figure 4.Higher protein concentration achieved with excipient combinations.
Use of Excipient Combinations Improves Process Economics
The reduction in viscosity produced by combinations of excipients improved process economics by reducing the diavolumes of buffer needed for buffer exchange by up to 50% (Figure 5). As an alternative to using a faster TFF process (time savings), process economics can be optimized in terms of buffer consumption. The reduction in viscosity and higher permeability produced by combinations of excipients would enable a TFF at higher drug substance concentrations. Hence, a lower feed volume would be possible containing the same amount of API. Assuming that five diavolumes should be exchanged in TFF savings in formulation buffer of up to 50% would be possible.
Required Diafiltration Buffer for 5DV

Figure 5.Improved process economics using excipients.
Excipient combinations also led to a comparable recovery compared to the control formulation even without filter flushing; monomer purity was also increased (Figure 6). A rationale for this effect is that by reducing the viscosity, the sheer forces that proteins or antibodies experience during the manufacturing process are reduced. These sheer forces can lead to protein degradation or unfolding and by reducing this stress factor, monomer purity is improved. In addition, a high yield was achieved despite a higher concentration without the need for recovery steps such as filter flushing.
Post TFF Yield Without Filter Flushing
Post TFF Monomer Purity

Figure 6.High protein recovery and purity was achieved using a combination of excipients.
Key Benefits of Viscosity-Reducing Excipients
Applying a viscosity reduction strategy consisting of excipient combinations to the downstream process offers important benefits, particularly to TFF. By reducing viscosity, higher concentrations can be achieved during TFF, along with reduced processing times and improved downstream process economics. Importantly, by enabling high concentrations, this approach supports formulation of protein drugs suitable for subcutaneous delivery.
For more detailed information on the impact of viscosity-reducing excipients on viscosity challenges in high concentration TFF:
Products
如要继续阅读,请登录或创建帐户。
暂无帐户?